[bugfix] web网页节点信息页,跳转grafana链接var-hostname,但是跳转后dashboard变量只支持instance #31
Loading…
x
Reference in New Issue
Block a user
No description provided.
Delete Branch "%!s()"
Deleting a branch is permanent. Although the deleted branch may continue to exist for a short time before it actually gets removed, it CANNOT be undone in most cases. Continue?
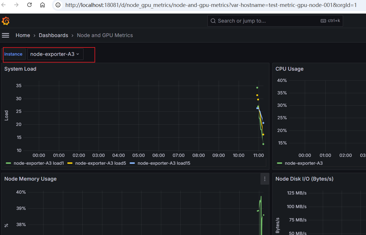
跳转链接:
http://localhost:18081/d/node_gpu_metrics/node-and-gpu-metrics?var-hostname=test-metric-gpu-node-001
跳转后,默认到了A3,期望应该是A4,对应test-metric-gpu-node-001:
